网上办公 | 企业邮箱
公司简介
领导致辞
组织结构
企业文化
联系我们
公司新闻
通知公告
行业动态
近期施工案例
公司营业执照
企业荣誉
企业资质
三体系证书
社会贡献
行业会员单位
其他奖项
建筑工程承包
市政工程承包
机电工程承包
建筑装修装饰
防水防腐保温
电子与智能化
建筑幕墙工程
消防设施工程
建筑机电安装
环保工程承包
结构补强承包
园林绿化项目
建筑装饰工程设计
古建筑工程
劳务分包
装饰工程
钢结构工程
机电工程
防水工程
绿化工程
房建工程
市政工程
幕墙工程
消防工程
智能化工程
News Center
电话:010-69296869
传真:010-69296869
地址:北京大兴区黄村镇龙河路18号
邮箱:syd2001@163.com
您当前所在的位置:网站首页 >> 新闻中心 >> 公司新闻
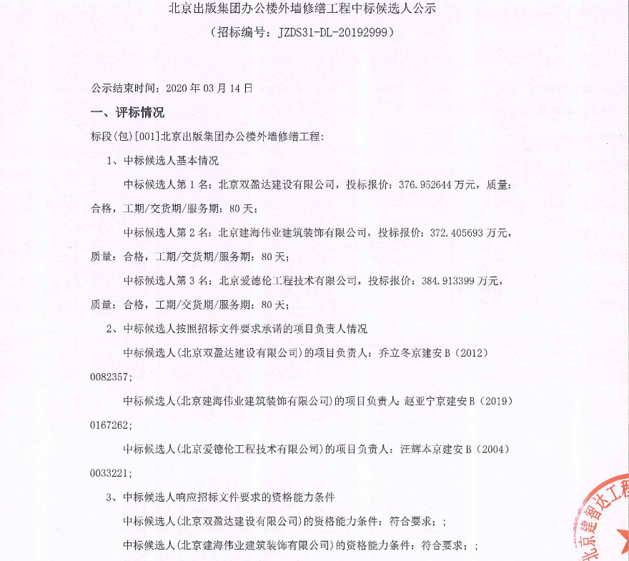
发布人:来自本站 日期:2020-03-10 浏览人数:1788
中标公示链接:http://bulletin.cebpubservice.com/candidateBulletin/2020-03-10/2583507.html
上一篇:热烈庆祝公司中标房山区2020年浅山台地
下一篇:热烈庆祝公司中标2020年新县沙窝镇曾畈